V.A.E Titre A2SP
A.2.S.P
Titre enregistré au niveau 3 du RNCP, code NSF 344t – Arrêté du 09 avril 2018 publié au JO du 17 avril 2018
OBJECTIFS
Obtenir la certification de Titre d’Agent en Sécurité e t e n Surveillance Portuaire par équivalence afin d’exercer les activités privées de surveillance et de gardiennage en remplissant les conditions de l’Arrêté du 27 juin 2017 en application de la loi sur la sécurité intérieure. Ainsi que le code ISPS applicable depuis le 1er juillet 2004.
PUBLIC ET PRÉ-REQUIS
Le public :
- Personne qui a obtenu sa carte professionnelle par équivalence
- Personne qui a de l’expérience (personnel interne) mais qui ne dispose pas du diplôme
Les pré-requis :
- Avoir au moins un an d’ancienneté
- Carte nationale d’identité en cours de validité.
- Disposer d’une carte professionnelle ou d’une carte préalable avant l’examen.
- Capacité à retranscrire des anomalies sur une main courante.
MOYENS PÉDAGOGIQUES TECHNIQUES ET D’ENCADREMENT
Travail personnel réalisé à distance.
Accompagnement possible selon les demandes
SUIVI
Réalisé sur dossier et selon les modalités d’accompagnements souhaités.
EXAMEN
Soutenance du livret 2 devant le jury
Le certificat de qualification est délivré sous l’autorité de certification COGAN CONSULTING.
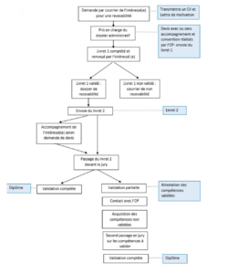
ORGANIGRAMME VAE

TÉLÉCHARGEZ LA FICHE PÉDAGOGIQUE
DUREE – Pas de durée spécifique
NOMBRE DE PARTICIPANTS – individuel
TARIF : NOUS CONTACTER
Pour toutes information sur la VAE consulter le site :
http://www.vae.gouv.fr/
Course Features
- Lecture 0
- Quiz 0
- Duration 50 hours
- Skill level Tous niveaux
- Language English
- Students 0
- Assessments Yes






